生命科学学院 新闻动态
早期胚胎发育是一个多维快速的细胞命运决定过程,其第一次分化产生了滋养层(trophectoderm,TE)以及内细胞团(inner cell mass,ICM),ICM发生第二次分化形成原始内胚层(primitive endoderm,PrE)以及上胚层(epiblast,Epi),TE, PrE,Epi为植入前胚胎的三种主要多能干细胞来源,然而人们对这三种细胞谱系细胞发生的内在分子机制仍知之甚少。并且相较于ESCs(embryonic stem cells)以及TSCs(trophectoderm stem cells),Science杂志在2022年报道了具有较高嵌合能力的PrESCs(primitive endoderm stem cells),今年7月份Cell杂志报道了PrE的谱系可塑性及其较强发育潜能,PrE的产生是体内的第一次EMT(epithelial mesenchymal transition)过程,对后续的胚胎发育发挥了至关重要的作用,因此建立体外PrE诱导模型具有十分重要的生物学意义。
近日,西湖大学裴端卿实验室在Nature Communications发表题为“Cell fate decision by a morphogen-transcription factor-chromatin modifier axis”的研究论文,该研究报道了“胞外形态发生素信号分子-核内转录因子-染色质重塑复合物”细胞命运调控新范式,提供了一种研究早期胚胎发育过程中Epiblast-Hypoblast细胞命运决定的体外模型,并且首次建立了小鼠iPrE(induced Primitive Endoderm)体外诱导新方法。
文章截图:

文章链接:
https://www.nature.com/articles/s41467-024-50144-z
BMP4显著抑制JGES体系小鼠体细胞重编程进程
骨形成蛋白4(BMP4)是一种胞外信号分子,前人研究中常被认为是小鼠体细胞重编程的促进分子,然而裴端卿实验室在前期实验筛选中发现,BMP4可显著抑制其实验室前期建立的JGES(Jdp2-Glis1-Esrrb-Sall4)小鼠体细胞重编程体系。BMP4的主要抑制时间窗口为前三天,并且低浓度(1ng/ml)BMP4就具有显著抑制JGES重编程的能力(图1)。

图1. BMP4显著抑制JGES重编程
BMP4通过激活PrE调控子使得重编程偏向原始内胚层谱系方向
研究人员通过单细胞转录组测序,发现BMP4的加入可显著提高重编程终末细胞群中PrECLCs(PrE cell like cells)比例,使得重编程偏向原始内胚层方向。通过调控子分析,发现BMP4可显著激活PrE相关调控子的表达水平,从而抑制重编程(图2)。

图2. BMP4通过激活PrE调控子抑制JGES重编程
BMP4通过解离SALL4-NuRD相互作用抑制JGES重编程
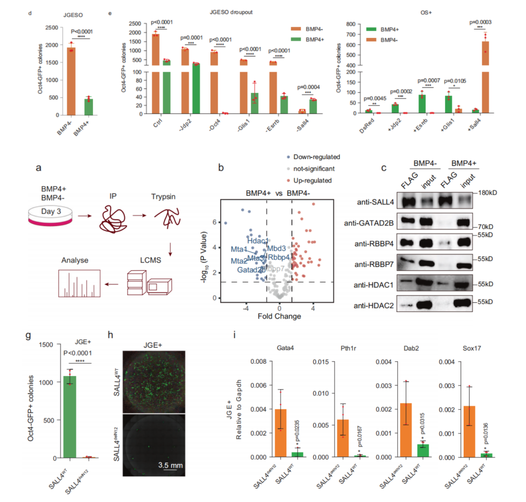
为研究BMP4调控iPSCs及PrECLCs细胞命运决定的深层机制,研究人员比较了可被BMP4促进的OS(Oct4-Sox2)重编程体系及可被BMP4抑制的JGES重编程体系,发现BMP4对后者的特殊抑制作用主要是因为其因子的特殊性,若去除相关因子即可将BMP4抑制作用逆转成促进作用。因此,研究人员设计了一系列的单因子撤出及添加实验,最终发现SALL4为BMP4抑制JGES重编程的主要转录因子。进一步通过IP-MS实验及Co-IP验证发现,BMP4可通过解离SALL4-NuRD(nucleosome-remodeling and deacetylase complex,核小体重塑及去乙酰化复合物)相互作用,从而发挥抑制JGES重编程并促进PrECLCs产生的功能(图3)。

图3. BMP4通过解离SALL4-NuRD互作发挥作用
SALL4单因子即具备诱导iPrE产生的能力
为验证SALL4与PrE细胞谱系的直接关系,研究人员直接采用SALL4单因子诱导PrE产生,结果显示单因子SALL4即可在体外条件下将小鼠体细胞诱导成iPrE(induced Primitive Endoderm)。实验结果还表明,截短型SALL4(SALL4delN12,丧失与NuRD互作)的iPrE诱导能力更强,同时也印证了BMP4通过解离SALL4-NuRD互作促进PrECLCs产生的机制(图4及图5)。

图4. SALL4单因子诱导iPrE产生

图5. 体外诱导PrE产生的机制及体系建立
西湖大学生命科学学院讲席教授裴端卿为本文最后通讯作者,西湖大学生命科学学院副研究员赵程辰及浙江科技大学信息与电子工程学院/全省生物医学智能计算技术重点实验室王波博士为共同通讯作者。西湖大学生命科学学院博士后明金及中国科学院广州生物医药与健康研究院副研究员林立惠为本文第一作者。本研究得到国家自然科学基金委、长三角科技创新共同体联合攻关项目及浙江省尖兵领雁项目等的资助;同时得到了西湖大学以及中国科学院广州生物医药与健康研究院实验动物中心及基础实验平台的大力支持。
最新资讯
大学新闻
